開關電源的輸入一般有濾波器來減小電源反應到輸入的紋波,輸入濾波器一般有電容和電感組成π型濾波器,輸入分別有AC-DC電源輸入電路和DC-DC電源輸入電路兩種。
因為電容器在瞬態時能夠看成是短路的,當開關電源上電時,會發生非常大的沖擊電流。沖擊電流的幅度要比穩態作業電流大許多,如對沖擊電流不加以捆綁,不但會燒壞保險絲,焚毀接插件,還會因為一同輸入阻抗而煩擾附近的電器設備。下面談下兩種捆綁DC-DC電源沖擊電流的辦法。
1、長短針法:
長短針法沖擊電流操控電路如上圖所示:在DC-DC電源板刺進時,長針接觸,輸入電容C1經過電阻R1充電,當電源板完全刺進時,電阻R1被斷針短路。C1代表DC-DC電源的一切電容量。
該辦法缺陷是刺進的速度不能操控,如刺進速度過快,電容C1還沒充滿電時,短針就現已接觸,沖擊電流的捆綁作用就欠好。也可用熱敏電阻法來捆綁沖擊電流,但因為DC-DC電源的輸入電壓較低,輸入電流較大,在熱敏電阻上的功耗也較大,一般不用這種辦法。
2、有源沖擊電流操控法:
運用MOS管操控沖擊電流能夠戰勝無源捆綁法的缺陷。MOS管有導通阻抗Rds_on低和驅動簡略的特征,在周圍加上少數元器件就能夠做成沖擊電流操控電路。MOS管是電壓操控器件,其極間電容等效電路如下圖所示:
帶外接電容C2的N型MOS管極間電容等效電路MOS管的極間電容柵漏電容Cgd、柵源電容Cgs、漏源電容Cds能夠由公式確定,公式中MOS管的反應電容Crss,輸入電容Ciss和輸出電容Coss的數值在MOS管的產品技術手冊上能夠查到。公式如下:
電容充放電快慢選擇MOS管注冊和關斷的快慢,為保證MOS管狀況間轉化是線性的和可預知的,外接電容C2并聯在Cgd上,假設外接電容C2比MOS管內部柵漏電容Cgd大許多,就會減小MOS管內部非線性柵漏電容Cgd在狀況間轉化時的作用。外接電容C2被用來作為積分器對MOS管的開關特性進行精確操控,操控了漏極電壓線性度就能精確操控沖擊電流。
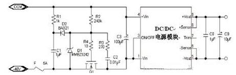
如上圖所示:基于MOS管的自啟動有源沖擊電流操控法電路。MOS管Q1放在DC-DC電源的負電壓輸入端,在上電瞬間,DC-DC電源的第1腳電平緩第4腳相同,然后操控電路按必定的速率將它降到負電壓,電壓下降的速度由時間常數C2*R2選擇,這個斜率選擇了最大沖擊電流。
D1用來捆綁MOS管Q1的柵源電壓,元器件R1,C1和D2用來保證MOS管Q1在剛上電時堅持關斷狀況。上電后,MOS管的柵極電壓要慢慢上升,當柵源電壓Vgs高到必定程度后,二極管D2導通,這樣一切的電荷都給電容C1以時間常數R1×C1充電,柵源電壓Vgs以相同的速度上升,直到MOS管Q1導通發生沖擊電流。其間Vth為MOS管Q1的最小門檻電壓,VD2為二極管D2的正向導通壓降,Vplt為發生Iinrush沖擊電流時的柵源電壓。Vplt能夠在MOS管廠商所供給的產品資料里找到。
漏極擊穿電壓Vds有必要選擇Vds比最大輸入電壓Vmax和最大輸入瞬態電壓還要高的MOS管,關于通訊系統頂用的MOS管,一般選擇Vds≥100V。穩壓管D1是用來保護MOS管Q1的柵極以防止其過壓擊穿,明顯MOS管Q1的柵源電壓Vgs有必要高于穩壓管D1的最大反向擊穿電壓。一般MOS管的柵源電壓Vgs為20V,引薦12V的穩壓二極管。
其間Pout為DC-DC電源的最大輸出功率,Vmin為最小輸入電壓,η為DC-DC電源在輸入電壓為Vmin輸出功率為Pout時的功率。η能夠在DC-DC電源廠商所供給的數據手冊里查到。MOS管的Rds_on有必要很小,它所引起的壓降和輸入電壓比較才能夠疏忽。
該辦法長處為功耗低,常溫、低溫、高溫對浪涌電流的捆綁作用都特別好。缺陷為體積大、本錢高。
AC-DC電源中輸入電壓首要經過干擾濾波,經過橋式整流器變成直流,再經過電解電容器進行波形滑潤,然后進入直流-直流轉換器。輸入浪涌電流就是在對這個電解電容器進行初始充電時發生的,沖擊電流的巨細由許多要素選擇,如輸入電壓巨細、輸入電線阻抗、電源內部輸入電感及等效阻抗、輸入電容等效串聯阻抗等。
這些參數根據不同的開關電源體系和布局不同而不同,很難進行預算,最精確的辦法是在實踐運用中測量沖擊電流的巨細。但在測量沖擊電流時,不能因引入傳感器而改變沖擊電流的巨細。下面談下三種常用的AC-DC電源防止沖擊電流的辦法。
1、串聯電阻法:
關于小功率AC-DC電源,能夠用串聯電阻法。假設電阻選得大,沖擊電流就小,但在電阻上的功耗就大,所以有必要選擇折中的電阻值,使沖擊電流和電阻上的功耗都在答應的規劃之內。
上圖所示為串聯電阻法沖擊電流操控電路(適用于橋式整流和倍壓電路,其沖擊電流相同),關于110V、220V雙電壓輸入電路,應該在R1和R2方位放兩個電阻,這樣在110V輸入銜接線銜接時和220V輸入銜接線斷開時的沖擊電流相同大。關于單輸入電壓電路,應該在R3方位放電阻。
串聯在電路上的電阻有必要能接受在開機時的高電壓和大電流,大額定電流的電阻在這種運用中比較適合,常用的為線繞電阻,但在高濕度的環境下,則不要用線繞電阻。因線繞電阻在高濕度環境下,瞬態熱應力和繞線的脹大會下降保護層的作用,會因濕氣侵略而引起電阻損壞。
該辦法利益為電路簡略、本錢低、對浪涌電流的的防止方面幾乎不受高低溫的影響。缺陷為只適合纖細功率開關電源,對功率影響很大。
2、熱敏電阻法:
在小功率AC-DC電源中,負溫度系數熱敏電阻(NTC)常用在榜首種辦法圖中的R1、R2、R3方位。在開關電源榜首次建議時,NTC的電阻值很大,可捆綁沖擊電流,隨著NTC的自身發熱,其電阻值變小,使其在作業狀況時的功耗減小。該辦法利益為電路簡略有用、本錢低。這種辦法的缺陷是當榜首次建議后,熱敏電阻要過一瞬間才到達其作業狀況電阻值,假設這時的輸入電壓在電源能夠作業的最小值附近,剛建議時因為熱敏電阻阻值還較大,它的壓降較大,電源就可能作業在打嗝狀況。當電源關掉后,熱敏電阻需要一段冷卻時間來將阻值升高到常溫態以備下一次建議,冷卻時間根據器件、裝置辦法、環境溫度的不同而不同,一般為1分鐘。假設電源關掉后立刻打開,熱敏電阻還沒有變冷,這時對沖擊電流失去捆綁作用,這就是在運用這種辦法操控沖擊電流的開關電源不主張在關掉后立刻打開的原因。
3、有源沖擊電流操控法:
關于大功率AC-DC電源,沖擊電流操控器件在正常作業時應該短路,這樣能夠減小沖擊電流操控器件的功耗。如下圖所示:選擇R1作為建議電阻,在建議后用可控硅將R1旁路,因在這種沖擊電流防止電路中的電阻R1能夠選得很大,一般不需要改動110V輸入倍壓和220V輸入時的電阻值。圖中所畫為雙向可控硅,也能夠用晶閘管或繼電器將其替代。

有源沖擊電流操控電路(橋式整流時的沖擊電流大),在電路在剛建議時,沖擊電流被電阻R1捆綁,當輸入電容充滿電后,有源旁路電路初步作業將電阻R1旁路,這樣在穩態作業時的損耗會變得很小。在這種可控硅建議電路中,很簡單經過開關電源主變壓器上的一個線圈來給可控硅供電,由開關電源的緩建議來供給可控硅的推延建議,這樣在開關電源建議前就能夠經過電阻R1將輸入電容充滿電。
關于各種浪涌電流防止方案各自有各自的優勢,需求根據實踐要求來選擇,看使用產品對AC-DC電源的要求來選擇適合的會更好。