開關電源的輸入一般有濾波器來減小電源反饋到輸入的紋波,輸入濾波器一般有電容和電感組成π型濾波器,輸入別離有AC-DC電源輸入電路和DC-DC電源輸入電路兩種。
因為電容器在瞬態時可以看成是短路的,當開關電源上電時,會發生非常大的沖擊電流。沖擊電流的幅度要比穩態作業電流大很多,如對沖擊電流不加以約束,不但會燒壞保險絲,焚毀接插件,還會因為一起輸入阻抗而攪擾鄰近的電器設備。下面談下兩種約束DC-DC電源沖擊電流的辦法。
1、長短針法:
長短針法沖擊電流管束電路如上圖所示:在DC-DC電源板插入時,長針接觸,輸入電容C1經過電阻R1充電,當電源板徹底插入時,電阻R1被斷針短路。C1代表DC-DC電源的所有電容量。
該辦法缺陷是插入的速度不能操控,如插入速度過快,電容C1還沒充滿電時,短針就現已接觸,沖擊電流的約束效果就不好。也可用熱敏電阻法來約束沖擊電流,但由于DC-DC電源的輸入電壓較低,輸入電流較大,在熱敏電阻上的功耗也較大,一般不必這種辦法。
2、有源沖擊電流管束法:
使用MOS管操控沖擊電流能夠克服無源約束法的缺陷。MOS管有導通阻抗Rds_on低和驅動簡單的特色,在周圍加上少數元器材就能夠做成沖擊電流管束電路。MOS管是電壓操控器材,其極間電容等效電路如下圖所示:
帶外接電容C2的N型MOS管極間電容等效電路MOS管的極間電容柵漏電容Cgd、柵源電容Cgs、漏源電容Cds可以由公式確定,公式中MOS管的反饋電容Crss,輸入電容Ciss和輸出電容Coss的數值在MOS管的產品技術手冊上可以查到。公式如下:
電容充放電快慢決議MOS管注冊和關斷的快慢,為保證MOS管狀況間轉化是線性的和可預知的,外接電容C2并聯在Cgd上,如果外接電容C2比MOS管內部柵漏電容Cgd大許多,就會減小MOS管內部非線性柵漏電容Cgd在狀況間轉化時的作用。外接電容C2被用來作為積分器對MOS管的開關特性進行準確操控,操控了漏極電壓線性度就能準確操控沖擊電流。
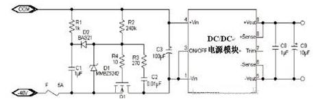
如上圖所示:基于MOS管的自啟動有源沖擊電流管束法電路。MOS管Q1放在DC-DC電源的負電壓輸入端,在上電瞬間,DC-DC電源的第1腳電平和第4腳相同,然后控制電路按一定的速率將它降到負電壓,電壓下降的速度由時間常數C2*R2決議,這個斜率決議了最大沖擊電流。
D1用來約束MOS管Q1的柵源電壓,元器件R1,C1和D2用來確保MOS管Q1在剛上電時保持關斷狀態。上電后,MOS管的柵極電壓要慢慢上升,當柵源電壓Vgs高到一定程度后,二極管D2導通,這樣所有的電荷都給電容C1以時間常數R1×C1充電,柵源電壓Vgs以相同的速度上升,直到MOS管Q1導通發生沖擊電流。其間Vth為MOS管Q1的最小門檻電壓,VD2為二極管D2的正向導通壓降,Vplt為發生Iinrush沖擊電流時的柵源電壓。Vplt能夠在MOS管廠商所供給的產品資料里找到。
漏極擊穿電壓Vds有必要挑選Vds比最大輸入電壓Vmax和最大輸入瞬態電壓還要高的MOS管,對于通訊系統頂用的MOS管,一般挑選Vds≥100V。穩壓管D1是用來保護MOS管Q1的柵極以防止其過壓擊穿,顯然MOS管Q1的柵源電壓Vgs有必要高于穩壓管D1的最大反向擊穿電壓。一般MOS管的柵源電壓Vgs為20V,推薦12V的穩壓二極管。
其間Pout為DC-DC電源的最大輸出功率,Vmin為最小輸入電壓,η為DC-DC電源在輸入電壓為Vmin輸出功率為Pout時的效率。η能夠在DC-DC電源廠商所供給的數據手冊里查到。MOS管的Rds_on有必要很小,它所引起的壓降和輸入電壓相比才能夠忽略。
該方法優點為功耗低,常溫、低溫、高溫對浪涌電流的約束效果都特別好。缺點為體積大、成本高。
AC-DC電源中輸入電壓首先經過干擾濾波,通過橋式整流器變成直流,再通過電解電容器進行波形平滑,然后進入直流-直流轉換器。輸入浪涌電流便是在對這個電解電容器進行初始充電時產生的,沖擊電流的巨細由很多因素決議,如輸入電壓巨細、輸入電線阻抗、電源內部輸入電感及等效阻抗、輸入電容等效串聯阻抗等。
這些參數根據不同的開關電源體系和布局不同而不同,很難進行預算,最精確的辦法是在實踐使用中丈量沖擊電流的巨細。但在丈量沖擊電流時,不能因引入傳感器而改變沖擊電流的巨細。下面談下三種常用的AC-DC電源避免沖擊電流的辦法。
1、串聯電阻法:
對于小功率AC-DC電源,可以用串聯電阻法。假如電阻選得大,沖擊電流就小,但在電阻上的功耗就大,所以必須選擇折中的電阻值,使沖擊電流和電阻上的功耗都在允許的規模之內。
上圖所示為串聯電阻法沖擊電流控制電路(適用于橋式整流和倍壓電路,其沖擊電流相同),關于110V、220V雙電壓輸入電路,應該在R1和R2方位放兩個電阻,這樣在110V輸入連接線連接時和220V輸入連接線斷開時的沖擊電流一樣大。關于單輸入電壓電路,應該在R3方位放電阻。
串聯在電路上的電阻必須能接受在開機時的高電壓和大電流,大額定電流的電阻在這種運用中比較合適,常用的為線繞電阻,但在高濕度的環境下,則不要用線繞電阻。因線繞電阻在高濕度環境下,瞬態熱應力和繞線的脹大會下降保護層的作用,會因濕氣入侵而引起電阻損壞。
該辦法長處為電路簡略、成本低、對浪涌電流的的避免方面簡直不受高低溫的影響。缺陷為只合適細小功率開關電源,對效率影響很大。
2、熱敏電阻法:
在小功率AC-DC電源中,負溫度系數熱敏電阻(NTC)常用在第一種辦法圖中的R1、R2、R3方位。在開關電源第一次發動時,NTC的電阻值很大,可約束沖擊電流,隨著NTC的自身發熱,其電阻值變小,使其在作業狀況時的功耗減小。該辦法長處為電路簡略有用、成本低。這種辦法的缺陷是當第一次發動后,熱敏電阻要過一會兒才到達其作業狀況電阻值,假如這時的輸入電壓在電源能夠作業的最小值附近,剛發動時因為熱敏電阻阻值還較大,它的壓降較大,電源就可能作業在打嗝狀況。當電源關掉后,熱敏電阻需要一段冷卻時刻來將阻值升高到常溫態以備下一次發動,冷卻時刻依據器件、安裝方式、環境溫度的不同而不同,一般為1分鐘。假如電源關掉后馬上敞開,熱敏電阻還沒有變冷,這時對沖擊電流失去約束作用,這就是在運用這種辦法控制沖擊電流的開關電源不主張在關掉后馬上敞開的原因。
3、有源沖擊電流管束法:
關于大功率AC-DC電源,沖擊電流管束器件在正常作業時應該短路,這樣能夠減小沖擊電流管束器件的功耗。如下圖所示:選擇R1作為發動電阻,在發動后用可控硅將R1旁路,因在這種沖擊電流避免電路中的電阻R1能夠選得很大,通常不需要改動110V輸入倍壓和220V輸入時的電阻值。圖中所畫為雙向可控硅,也能夠用晶閘管或繼電器將其代替。

有源沖擊電流管束電路(橋式整流時的沖擊電流大),在電路在剛發動時,沖擊電流被電阻R1約束,當輸入電容充滿電后,有源旁路電路開始作業將電阻R1旁路,這樣在穩態作業時的損耗會變得很小。在這種可控硅發動電路中,很容易經過開關電源主變壓器上的一個線圈來給可控硅供電,由開關電源的緩發動來供給可控硅的延遲發動,這樣在開關電源發動前就可以經過電阻R1將輸入電容充滿電。
關于各種浪涌電流防止方案各自有各自的優勢,需求根據實踐要求來選擇,看應用產品對AC-DC電源的要求來選擇適合的會更好。